热门搜索关键词:ag华体会 AG官方华体会 华体会·(hth)体育
技术知识当前位置:首页 > app华体会app在线下载 > AG真人官方华体会
来源: hth综合智能环保 发表时间:2020-07-17
双轴撕碎机起源于欧洲地区,设计初心是用破碎生活及工业垃圾的,双轴撕碎机的研发生产能对各类固体废弃物等软硬程度不同的物料,进行破碎成小块,从而进行回收利用。
双轴撕碎机工作原理:
GD系列华体会官方资助狼堡,是利用两个相对旋转的刀具之间相互剪切、撕裂原理对物料进行破碎。采用“双电机+双行星减速机”,动力强劲,运行稳定性高。常被用于城市生活垃圾处置、资源再生、垃圾焚烧预处理等环保领域。该设备具有低转速、大扭矩的特性,具有剪切力大、撕碎效果好,噪音小、稳定性好等特点。
双轴撕碎机应用领域:
大件垃圾,工业危废,电子垃圾,塑料垃圾,金属垃圾,废旧轮胎,纸厂绞绳,生物质综合,塑料包装桶,皮革/织物边角料

双轴撕碎机设备安全操作规程
1.操作、维护以及相关人员必须熟知安全说明
2.开机检直:
(1)连件是音圆、运传件无异常
(2)各油管完好无磨损,油管接头无松动,液压系统无漏油
(3)不可破撑料门关闭;
(4)无故障显示。
3.设备运行前,必须保证机器内没有人
4.设备维修维护时必须断掉电源、破碎机内有人工作时,机器外须有巡视人员。
5.设备、机器上的所有安全及警告否标签无缺失。
6.操作、维护及维修人员须佩戴和使用有效的保护设备。
2.机器工作现场操作手册完整无缺、清晰易读。
8.距设备200米内须有有效消防设施。
双轴破碎机维护与保养
为了保持设备正常运转和防止出现以外事故,需要对设备进行定期的维修和保养。
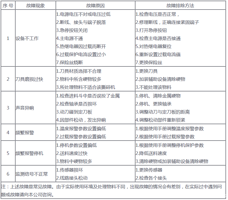
维修保养表格如下

一旦发现机件故障,应及时排查,并根据说明书附录进行更换

本维修与保养段落适用与hth综合智能环保部分产品,如遇双轴撕碎机设备问题可联系客服。
hth综合智能环保拥有丰富实践经验,我们采用北美破碎技术,实现低耗能、gao xiao 率的处理设备工艺。双轴碎机使用欧洲进口材料CrNiMo高合金钢刀具,能很强的适应各类不同材质的物料。同时,特殊的刀具材质使用寿命也会增长,这也是我们的一大优势。异乎寻常的是,我们运用欧洲xian jin的刀具修正技能,可以在不替换整刀、不做大范围保护拆开的情况下,恢复刀具初始的完好与尖利, 大的为您节省保护的时间、人力及材料成本。
hth综合智能环保采用GI智能化技术实时控制和监测整个生产过程,实时在线运行状态监测和集中控制,将运行数据及时反馈总控中心,通过手机端APP或电脑端对生产线远程诊断控制,实现自动记忆、数据分析、故障预测、报警停机、联动控制、智能维护等功能,形成有效的提前预警机制,有效降低设备运行故障率及维护时间,减少维护和运营成本,大大ti gao生产线的运行效率。
如您对此设备有需求,欢迎拨打我们的客服热线:158-3823-2021。会有专,业技术人员,为您解答一切关于双轴撕碎机方面的问题,并为您推荐设备类型和型号,制作详细的设备或生产线解决方案。
相关文章
在线留言